
【台灣醒報記者鄭國強台北報導】又到了申報所得稅季節,若懂得使用信用卡刷卡分期繳稅,可以替你賺到手續費和利息,甚至還有回饋。全台25家銀行信用卡針對5月申報綜合所得稅,紛紛推出刷卡繳稅優惠方案,少則省去手續費,0利率,多則還可以領到刷卡金,但各家銀行活動截止期間不同,一味銀行業者感嘆,「銀行業競爭太激烈了,優惠給到骨子裡頭」。
每年申報綜合所得稅讓許多上班族手頭緊,看準市場需求,各家信用卡公司紛紛推出分期刷所得稅享免手續、免利息的優惠。一般信用卡刷卡分期付款都會被收1至2%手續費,分期繳5萬元的稅,可能要繳1,000元手續費,但採用信用卡刷卡分期繳稅,馬上省下手續費。
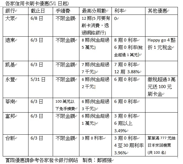
大眾銀行甚至推出分成12期刷卡繳稅活動,而且還是0利率,但限制5月份有刷卡記錄的消費者;若以遠東銀行信用卡刷卡稅金超過5萬元,可享8期0利率,超過1萬元則是6期0利率。凱基銀行則是推出分期繳稅超過7千元,就可享有0利率優惠。各家信用卡換算下來至少省下1到3千元,對上班族不無小補。
除了手續費及利率優惠外,不論哪一家銀行,若刷分期繳稅為萬事達卡別,均有機會抽到飛利浦無線藍芽劇院聲棒,遠東銀信用卡則是HAPPY GO卡4點可以抵1元稅金。永豐銀信用卡則是繳稅超過3萬元送100元刷卡金。台新銀信用卡若單筆繳稅超過777元可參加100張日本來回機票抽獎活動。
一位銀行高階主管無奈的說,「銀行太多間,競爭很激烈,只好推出各種優惠來搶客人。」不收手續費、分期又0利率,那銀行要靠什麼賺錢?他說,「銀行當然只能期待你不小心遲繳產生的滯納金,或者某一期你繳不出來所衍生的循環信用啦!」